隆燊网
  • 首页
  • 新闻资讯
  • 环球视野
  • 生活百科
  • 行业纵深
  • 互联网+
  1. 首页
  2. 环球视野 第80页
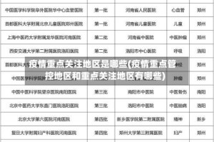
疫情重点关注地区是哪些(疫情重点管控地区和重点关注地区有哪些)

疫情重点关注地区是哪些(疫情重点管控地区和重点关注地区有哪些)

重点疫区都有哪些省份 湖北省作为重点疫区:作为疫情的发源地,湖北省尤其是武汉市在疫情期间面临着极大的挑战。随着疫情的扩散...

  • 环球视野
  • 2026-02-01
  • 阅读 22
【都有那些地区疫情解禁了,哪个城市疫情解除了】

【都有那些地区疫情解禁了,哪个城市疫情解除了】

今日或宣布解禁(5.25 今日(5月25日)日本部分地区存在解禁可能,但最终是否解禁需以官方正式消息为准,近来尚未明确...

  • 环球视野
  • 2026-02-01
  • 阅读 30
【什么地区容易发生疫情,什么地方的疫情比较严重】

【什么地区容易发生疫情,什么地方的疫情比较严重】

中国疫情最严重的三个省 〖壹〗、疫情最严重的三个省是湖北省、广东省和河南省。湖北省是疫情爆发的中心地带,尤其是武汉市。这...

  • 环球视野
  • 2026-02-01
  • 阅读 20
【合肥无疫情地区查询系统,合肥疫情无症状感染者】

【合肥无疫情地区查询系统,合肥疫情无症状感染者】

合肥市庐江县有没有疫情 没有。通过查询合肥市庐江县当地疫情了解到,合肥市庐江县没有疫情。截止到2022年12月7日,合肥...

  • 环球视野
  • 2026-02-01
  • 阅读 20
无疫情地区返鲁政策(返鲁需要隔离吗)

无疫情地区返鲁政策(返鲁需要隔离吗)

五一还能出行吗?各地最新防疫政策一图速览 〖壹〗、中高风险地区所属县来(返)昌人员实施“7+7”管控(7天集中隔离+7天...

  • 环球视野
  • 2026-02-01
  • 阅读 19
台湾地区最新今日疫情(台湾最新疫情今天)

台湾地区最新今日疫情(台湾最新疫情今天)

台积电1名工程师确认感染新冠,“缺芯”现状或加剧 〖壹〗、台积电1名工程师确诊感染新冠,近来事件不影响公司营运,但台湾地...

  • 环球视野
  • 2026-02-01
  • 阅读 20
沈阳是否疫情重点地区(沈阳是否疫情重灾区)

沈阳是否疫情重点地区(沈阳是否疫情重灾区)

去沈阳最新规定 沈阳货车限行核心规则可归纳为:按排放标准分层限行、中型厢式货车特殊管理、分区域时段动态管控,新能源车型享...

  • 环球视野
  • 2026-02-01
  • 阅读 47
苏州归谁管理的疫情地区(苏州是否为疫情重点关注地区)

苏州归谁管理的疫情地区(苏州是否为疫情重点关注地区)

苏州市疫情防控2022年第13号通告 风险等级调整根据国务院联防联控机制规定及专家综合评估,自2022年2月15日12时...

  • 环球视野
  • 2026-02-01
  • 阅读 21
【张掖地区有没有疫情,张掖是否有新型冠状病毒】

【张掖地区有没有疫情,张掖是否有新型冠状病毒】

2022张掖市甘州区封不封城 通过查询相关资料显示,2022张掖市甘州区封城,8月23日张掖市民乐县疫情最新消息:新增本...

  • 环球视野
  • 2026-02-01
  • 阅读 20
疫情主要爆发的地区是/疫情主要爆发的地区是哪些地方

疫情主要爆发的地区是/疫情主要爆发的地区是哪些地方

疫情重灾区域有哪些地方 全世界疫情最严重的地方集中在东欧,尤其是塞尔维亚、保加利亚和俄罗斯。具体分析如下:东欧疫情严重性...

  • 环球视野
  • 2026-02-01
  • 阅读 22
  • 首
  • <
  • 76
  • 77
  • 78
  • 79
  • 80
  • 81
  • 82
  • 83
  • 84
  • 85
  • >
  • 尾

热门文章

  • 上海现在处于疫情的地区(上海现在是疫区)
    上海现在处于疫情的地区(上海现在是疫区)
    2026-02-06
  • 东南亚地区疫情情况(东南亚国家疫情数据)
    东南亚地区疫情情况(东南亚国家疫情数据)
    2026-01-30
  • 拼多多疫情地区调整公告/拼多多疫情停发快递了
    拼多多疫情地区调整公告/拼多多疫情停发快递了
    2026-02-02
  • 知识教程!微乐亲友房怎么开挂”开挂(透视)辅助教程
    知识教程!微乐亲友房怎么开挂”开挂(透视)辅助教程
    2026-02-05
  • 遵义地区疫情限行通知(遵义疫情控制了吗)
    遵义地区疫情限行通知(遵义疫情控制了吗)
    2026-02-02

最新文章

  • 浙江省地区疫情如何/浙江省内疫情防控

  • 屯溪是疫情地区吗今天(屯溪疫情严重吗)

  • 【疫情重点地区返沪政策,重点地区来沪人员】

  • 临沂是疫情重点地区吗(临沂是疫情重灾区吗)

  • 枣阳疫情地区有哪些乡镇/枣阳疫情最新政策

随机文章 换一换

  • 真实辅助“微信里微乐麻将有挂吗”(透视)其实确实有挂
    真实辅助“微信里微乐麻将有挂吗”(透视)其实确实有挂
    2026-02-05
  • 疫情重点地区14个省/疫情全国重点地区
    疫情重点地区14个省/疫情全国重点地区
    2026-02-02
  • 【叶县是否疫情地区呀,叶县疫情防控指挥部最新通告】
    【叶县是否疫情地区呀,叶县疫情防控指挥部最新通告】
    2026-01-31
  • 疫情查询低风险地区(低风险查询结果)
    疫情查询低风险地区(低风险查询结果)
    2026-02-01
  • 汕尾地区疫情防控政策/汕尾疫情防疫通告
    汕尾地区疫情防控政策/汕尾疫情防疫通告
    2026-02-01
我们是一个中立的游戏资讯网站,分享独立的游戏体验和测评,本站禁止发黄赌毒,如发现全部删除,有发现者可向站长举报
© 隆燊网2026 版权所有 . Powered By Z-BlogPHP . 沪ICP备17051910号-1